球报体育 - 最新体育新闻、赛事报道、足球篮球资讯
首 页
关于我们
球报体育介绍
现任领导
机构设置
历史沿革
党建工作
党建活动
理论学习
团队队伍
团队一览
院士
教授
副教授
讲师
旗下产业
专业介绍
培养方案
教学大纲
课程建设
教学成果
创新基地
实习教学
课程资源
审核评估
研究生教育
专业介绍
培养方案
导师队伍
招生信息
通知公告
资料下载
学位点建设与评估
实验中心
中心简介
实验教学
规章制度
仪器设备
相关资料
实验预约
示范中心
学科科研
科研概况
科研团队
科研项目
科研成果
学术交流
文件下载
国际交流
新闻中心
联合培养项目
员工工作
学工快报
学风建设
科技创新
奖罚助学
就业服务
相关下载
工会工作
工会简介
通知公告
教代会
政策法规
教工之家
员工工作
毕业生风采
校庆活动
首 页
>
党建工作
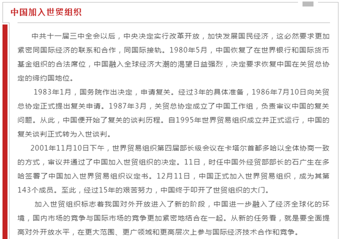
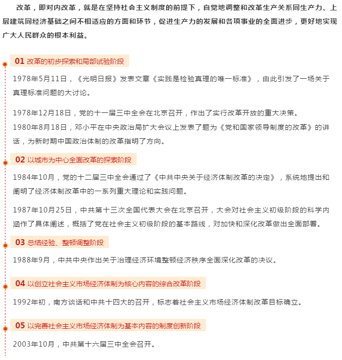
环境学“习”丨“改革开放史”小课堂
时间:2020-09-16 点击数:
上一篇:
环境学“习”丨‘社会主义发展史’小课堂
下一篇:
环境学“习”丨“新中国史”小课堂
版权所有:球报体育 - 最新体育新闻、赛事报道、足球篮球资讯
地址:天津市西青区津静路26#行知楼四楼